日期:2024-06-21 17:16:33 泉源:
一、项目基本情形
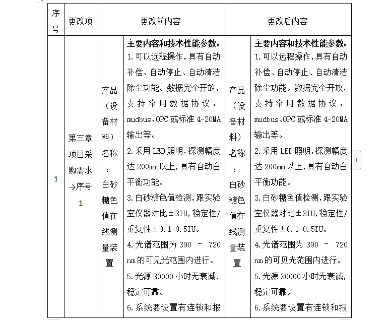
原通告的采购项目编号:NNZC2024-C1-0042-RY
原通告的采购项目名称:广西糖业集团大新制糖有限公司色值在线监测系统项目
首次通告日期:2024年06月18日
二、更改信息
更改事项:□采购通告 ☑采购文件 □采购效果


备注:请各供应商按更改后的内容举行体例响应文件,供应商未实时关注本项目指定网站宣布的本通知造成的损失,由供应商自行肩负。
更他日期:2024年06月21日
三、网上盘问地点
网上通告媒体盘问:中国采购与招标网(https://www.chinabidding.cn)、88858cc永利官网官网(/)、广西睿翼工程咨询有限公司网站(http://www.gxryzx.cn/)、中国招标投标公共效劳平台(http://www.ceb
pubservice.com)、广西阳光采购效劳平台(https://gxygcg.ejy365.com/)
四、联系方法
采购人:广西糖业集团大新制糖有限公司
地点:广西大新县桃城镇西郊
联系人:农元浪
联系电话:13878627399
采购署理机构:广西睿翼工程咨询有限公司
地点:南宁市青秀区民族大道32号宜尚旅馆停车场内一楼
联系人:万永凤
电话:0771-5349283
监视单位:88858cc永利官网
联系电话:0771-2868520